编者按:“十四五”时期是东油发展历程中极不平凡、具有里程碑意义的五年。学校以习近平新时代中国特色社会主义思想为指导,深入贯彻落实党的十九大、二十大精神,全国教育大会精神,坚持党的教育方针,把牢社会主义办学方向,落实立德树人根本任务,锚定国内一流能源大学建设目标,遵循“强陆—拓海—壮新”发展思路,深入实施“三步走”发展战略,成功跻身黑龙江省国内一流大学建设高校行列,推动各项事业实现了增值性、高质量发展,为“十五五”时期再上新台阶奠定了坚实基础。站在新的历史起点,学校推出“回望‘十四五’ ,奋进新征程”系列报道,回顾奋斗历程,见证发展成就,凝聚前行力量,引导全体东油人为创建国内著名国际知名一流能源大学再建新功、共谱华章。
“十四五”期间,学科建设以争创”双一流“为目标,学科专业一化化建设为路径,以内涵发展为核心,持续推动学科建设提质增效,为建成国内著名国际知名的一流能源大学奠定了坚实基础。


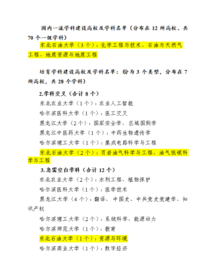
学科水平实现跨越式提升,优势学科引领作用凸显。石油与天然气工程在第五轮全国学科评估中实现从B类到A类的历史性跨越。新增低空技术与工程、新能源与材料工程、页岩油气科学与工程、碳储科学与工程4个自主设置交叉学科,布局建设“页岩油气科学与工程”“油气低碳科学与工程”学科交叉培育学科和“资源与环境”急需空白学科。工程学、化学、地球科学、材料科学进入ESI全球前1%学科。


学位点与人才队伍双轮驱动,夯实高层次人才培养基石。获批1个博士学位授权一级学科和1个专业博士学位授权点;获批机械工程博士后科研流动站,新增1支“头雁”团队和2支“春雁”团队;获批9个黑龙江省研究生导学思政团队;2人入选中国博士后创新人才支持计划,在全国博士后创新创业大赛中斩获银奖2项。

黑龙江省陆相页岩油地质工程一体化评价及目标优选创新研究头雁团队承办全油气系统理论进展与勘探实践研讨会

学科结构持续优化,服务发展能力稳步提升。撤销1个硕士学位授权一级学科,将省级专业技术领军人才梯队优化调整至14个。推进改革实施方案,逐步推进学科优化调整。申报教育部学科专业设置调整优化机制改革试点。
未来,学校将继续坚持“提峰拓原、重融促强、创建一流”的学科发展思路,巩固优势、补齐短板、培育交叉新兴方向,为保障国家能源安全与龙江振兴发展贡献力量。